幼师你好
最新
健康
语言
社会
数学
科学
音乐
美术
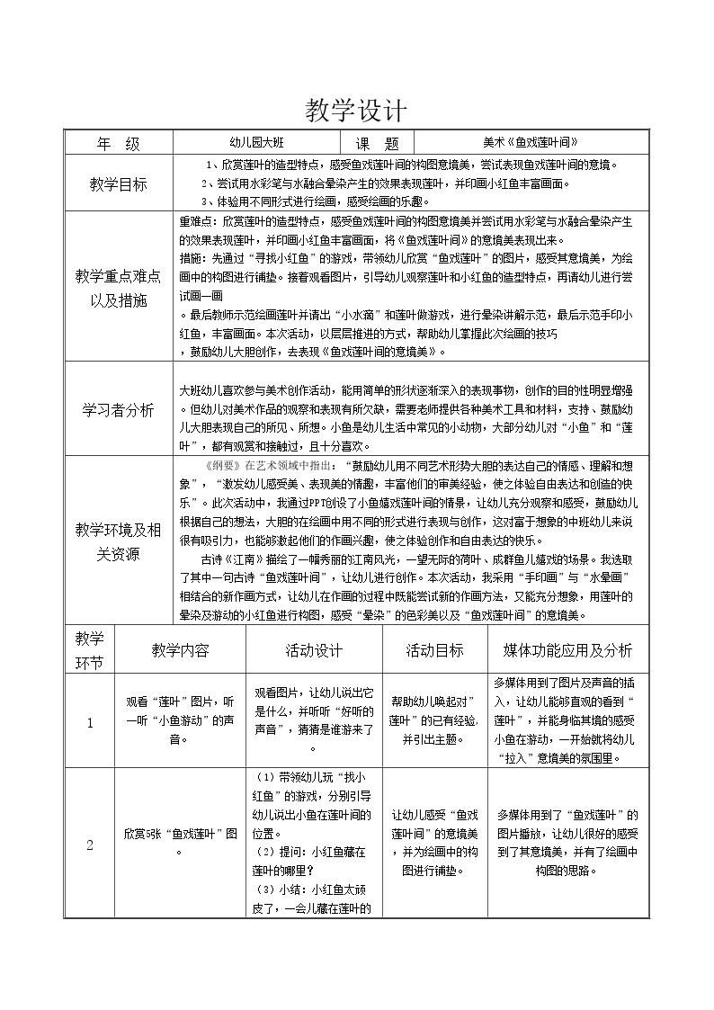
鱼戏莲叶间
课件类型:课件教案
年级:大班
领域活动:美术
课件大小:11M
发布时间:
标签:
课件资源:
文件名称
格式
文件大小
文件说明
大班美术《鱼戏莲叶间》教学设计.doc
WORD
53K
-
大班美术《鱼戏莲叶间》课件.ppt
PPT
11M
-
课件PPT:
课件教案:
课件下载
幼师你好二维码
© 2024
幼师你好
|
免责声明
| 邮件:youshinihao123@163.com |
浙ICP备18022756号-6