幼师你好
最新
健康
语言
社会
数学
科学
音乐
美术
蚂蚁搬豆
课件类型:课件教案
年级:大班
领域活动:社会
课件大小:17M
发布时间:
标签:
课件资源:
文件名称
格式
文件大小
文件说明
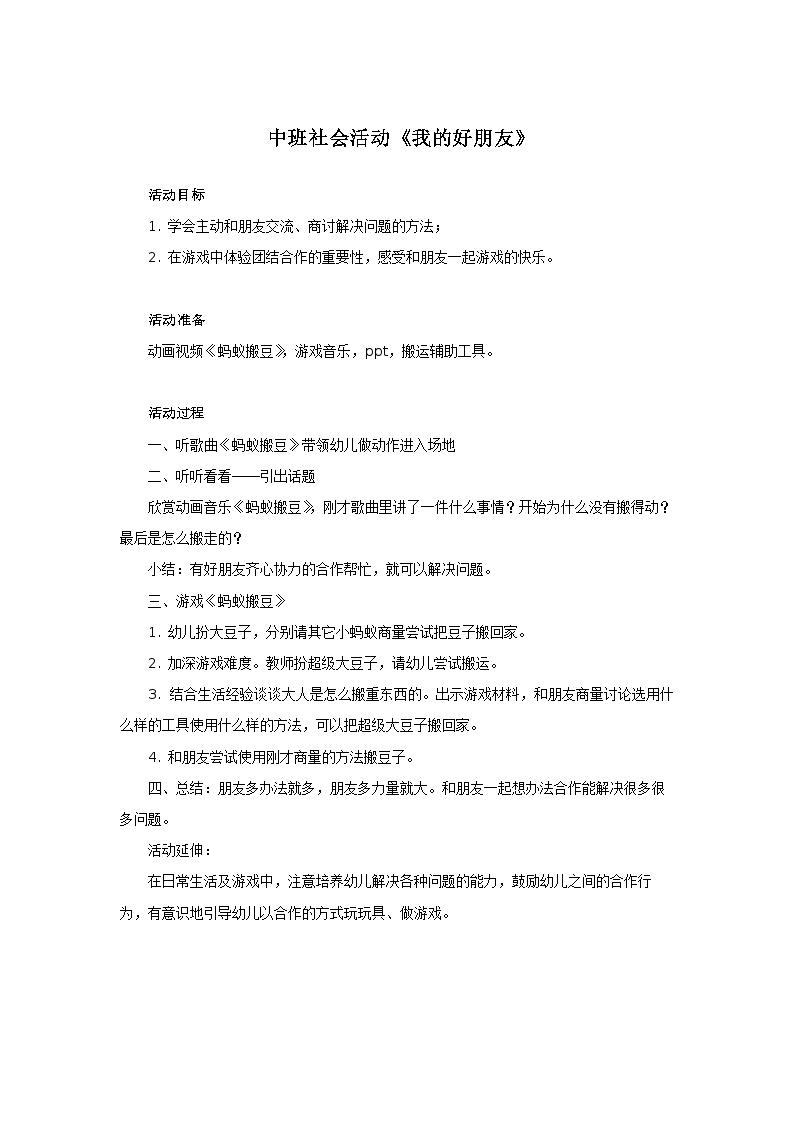
中班社会《蚂蚁搬豆》教学设计.doc
WORD
11K
-
中班社会《蚂蚁搬豆》课件.pptx
PPT
14M
-
课件里的视频:蚂蚁搬豆.mp4
-
3M
-
ͼƬ
文件夹
0K
ͼƬ1.jpg
ͼƬ8.jpg
ͼƬ3.jpg
ͼƬ7.jpg
ͼƬ9.jpg
ͼƬ4.jpg
ͼƬ10.jpg
ͼƬ2-1.png
ͼƬ5.jpg
ͼƬ2.jpg
课件PPT:
课件教案:
课件下载
幼师你好二维码
© 2024
幼师你好
|
免责声明
| 邮件:youshinihao123@163.com |
浙ICP备18022756号-6